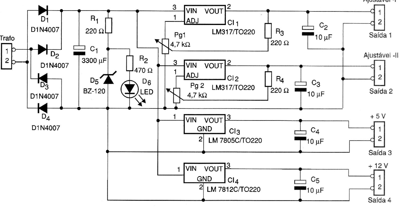
This 2006 documentation source contains several built-in regulators that can be adjusted for different voltages. Each regulator can supply 1.5 A for the LM317, but the LM350 for 3 A. The regulators must be provided with heat sinks. Remember that the total current must be less than the current that the 15 or 18 V transformer can supply.




