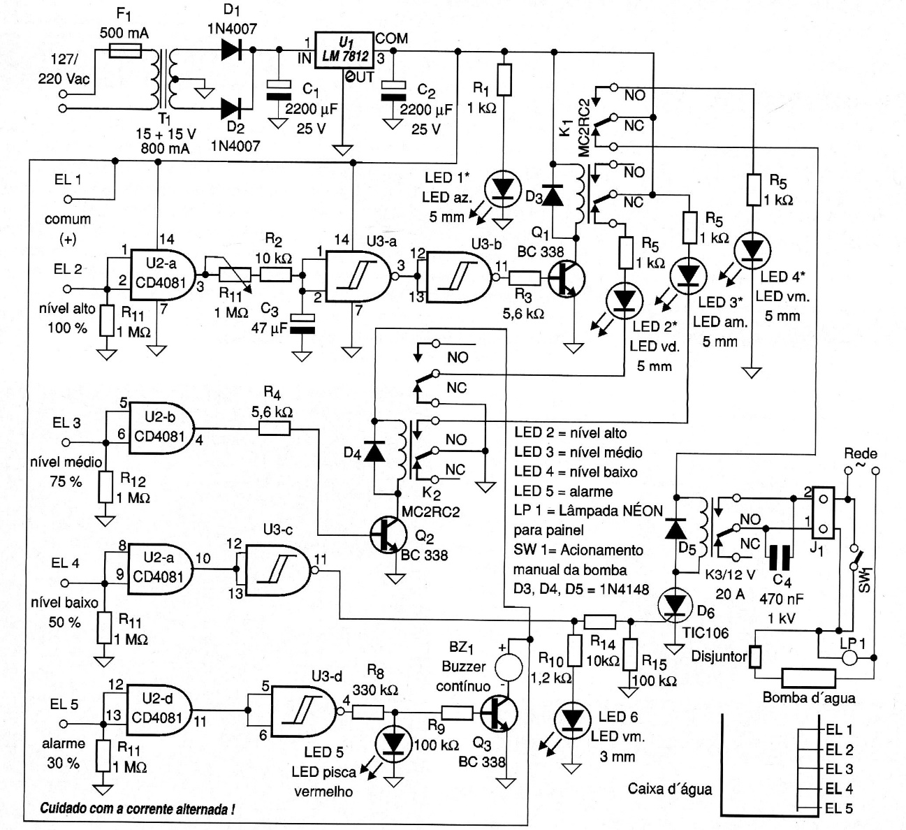
This circuit, from a 2006 documentation, automatically controls the activation of a water pump, and at the same time, provides level indication through the sensors. The relay must have current according to the water pump motor.
This circuit, from a 2006 documentation, automatically controls the activation of a water pump, and at the same time, provides level indication through the sensors. The relay must have current according to the water pump motor.