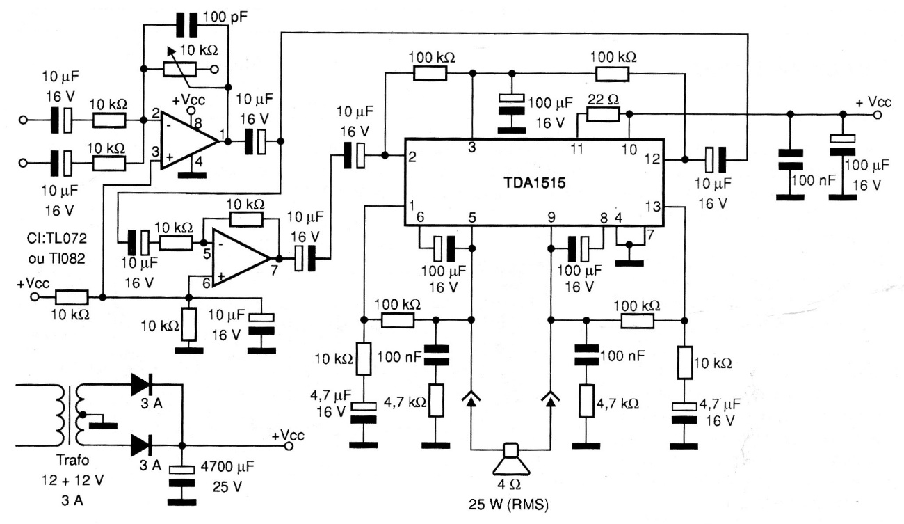
The circuit presented was found in a 2009 publication, and is based on the TDA1515 integrated circuit, which is a full-channel two-channel audio amplifier capable of providing 25 Wrms with a 4-ohm load and configured in a bridge. For an amplifier to work in this configuration it is necessary that the audio signals at the inputs are 180º out of phase with each other. This is achieved by the two operational amplifiers that are in the inverter configuration. The first reverses 180º and the second reverses the first and its outputs are connected to the inputs of the TDA1515. The 10 k potentiometer acts as a volume control. The input of the first operator works as an adder and can be connected, for example, the outputs L (left) and R (right) of a CD player together.




