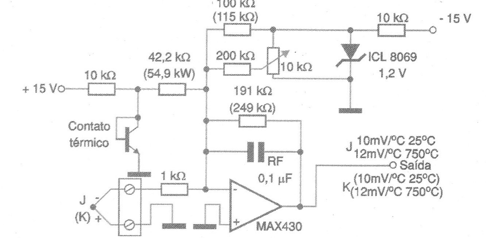
The circuit shown in figure is suggested by Maxim in an application note. The operational amplifier used is the MAX430 which, in this configuration, operates with a gain of 191 times to convert a 52 uV / oC output from the thermocouple into a 10 mV/oC signal. The temperature coefficient of –2.2 mV / oC of the 2N3904 transistor is added to the summation junction of the circuit with a gain of 42.2 times to provide compensation for the cold junction. We also have the presence of the ICL8069, whose purpose is to remove the offset caused by the initial conducting voltage of 600 mV at the junction of the 2N3904 transistor. The 10k ohms trimpot must be adjusted in order to obtain an appropriate reading with the used transistor (2N3904) and an isothermal connection block in the center of the circuit's operating range. The values in parentheses are for the case of using a type K thermocouple.




