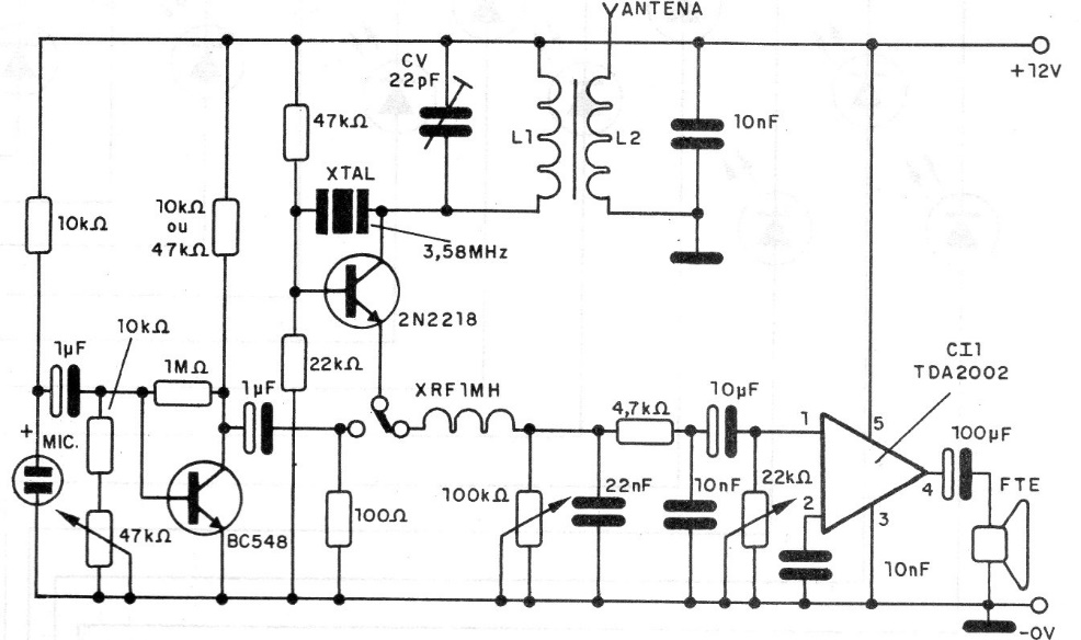
We found this circuit in a 1995 documentation. It operates in the 3.5 MHz band that corresponds to the 80 meters of the radio-amateurs band. The range depends on the local propagation conditions and the supply is made with 12 V. L1 has 40 turns of 0.2 mm ferrite wire with 0.5 cm in diameter. L2 has 10 turns of the same wire over L1. The range can be increased with an external antenna.




