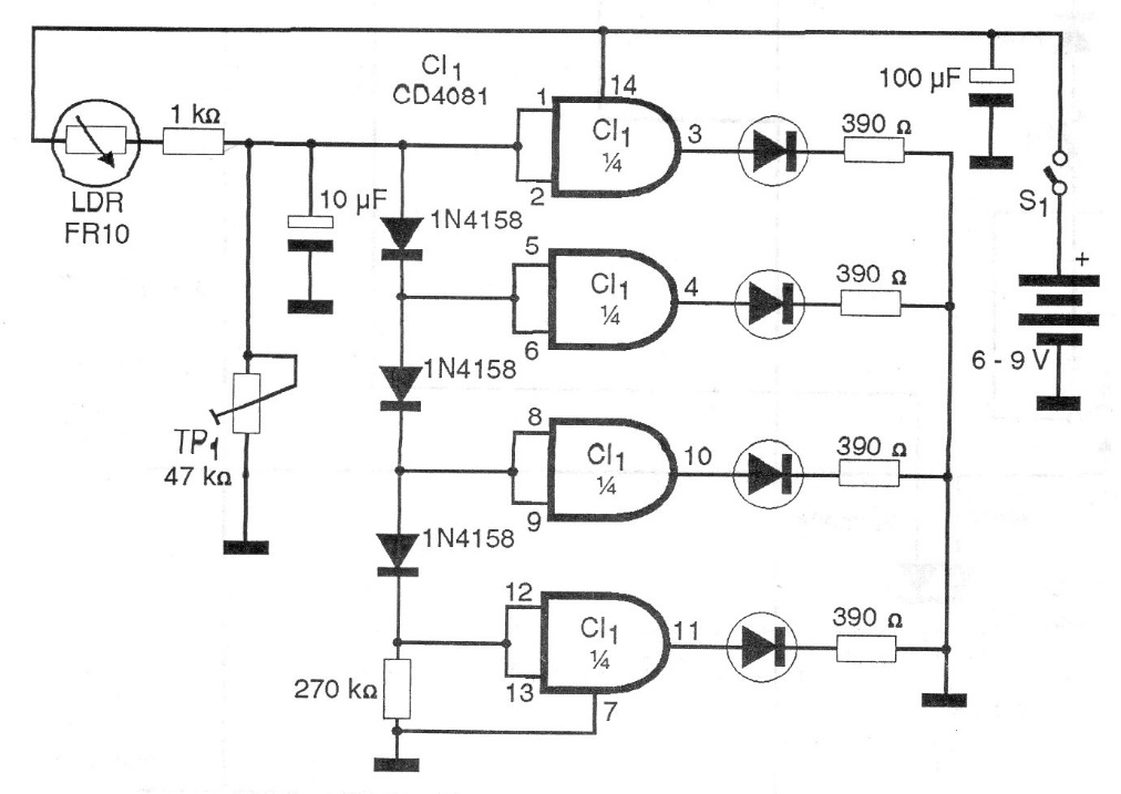
This simple Bargraph photometer with 4 LEDs was found in a 1997 documentation. The scale is adjusted in a trimpot and the sensor can be any common LDR. Power can be supplied by cells or battery.
This circuit was found in a 1981 documentation. The circuit produces intermittent beeps serving two...
This circuit for the ionization chamber was found in an Electronics Now from the 90's. The circuit...
This circuit is based on a double operational amplifier of type NE5512 and is suggested by Philips...