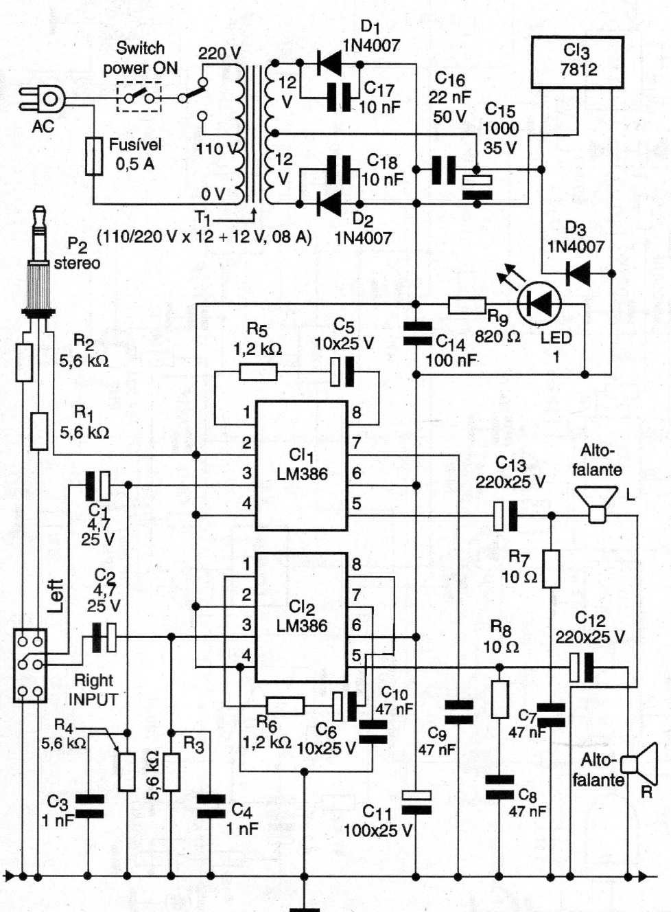
This stereo amplifier was found in a 2005 documentation. The circuit uses two integrated amplifiers that are still common in our market, providing reasonable power per channel. The voltage regulator must have a heat sink and the transformer has a current of 600 to 800 mA.




