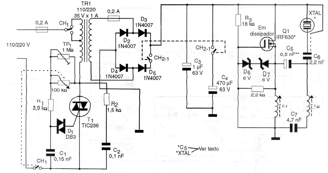
This circuit, which we found in a 1997 documentation, generates powerful signals around 1 MHz. Its intensity is adjusted by a Triac that must be equipped with a small heat sink. The power FET must be mounted on a heat sink. Capacitors C2 and C7 are styroflex for 1500 V and C5 must have 1500 V insulation. The coils are formed by 35 turns of wire 28 in a spool with a ferrite core. The crystal is the type used in professional applications of this type.




