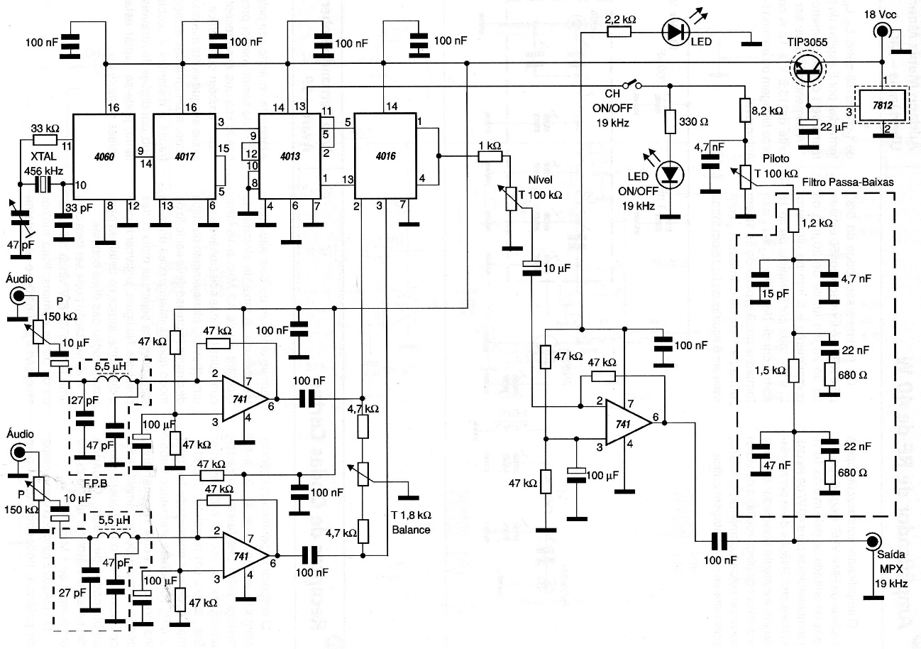
This circuit provides a multiplexed signal to be applied to the input of an FM transmitter. The circuit is complex and critical, requiring special care with the signal tracks so that no noise occurs. We found the circuit in a 2008 documentation.
This circuit provides a multiplexed signal to be applied to the input of an FM transmitter. The circuit is complex and critical, requiring special care with the signal tracks so that no noise occurs. We found the circuit in a 2008 documentation.