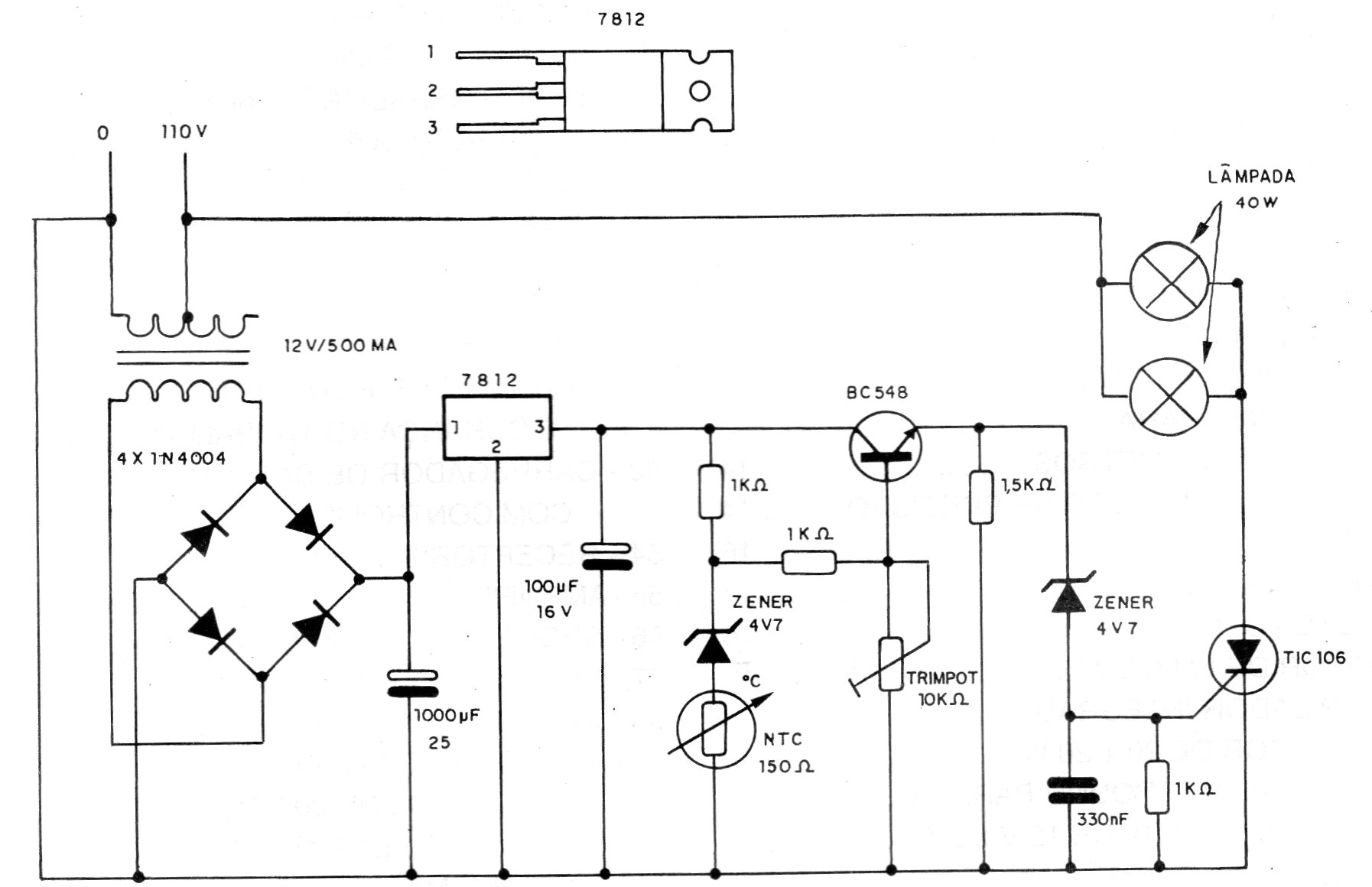
This interesting project was found in a 1995 documentation. It controls the temperature of the heating elements of a brooder, which, in this case, are incandescent lamps. Other elements can be used, and the SCR must be equipped with a heat sink. The sensor is a 150 ohms NTC.




