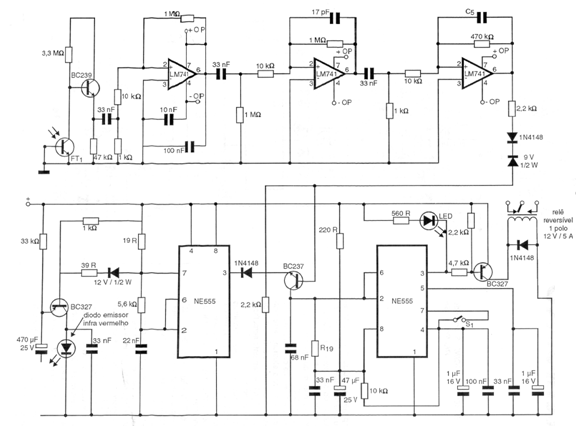
We found this circuit in a 1998 documentation. It senses the passage of people or objects through an infrared sensor, activating a relay each time the beam is cut. The circuit is powered by 12 V which is the voltage of the selected relay.

We found this circuit in a 1998 documentation. It senses the passage of people or objects through an infrared sensor, activating a relay each time the beam is cut. The circuit is powered by 12 V which is the voltage of the selected relay.
