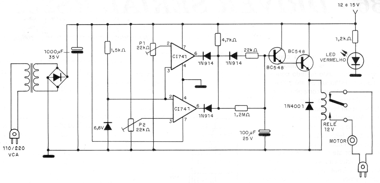
This conventional window detector circuit was found in a 1995 documentation. The trigger points, that is, the lowest and highest voltage are set in two trimpots. The circuit uses common components, and the relay is sensitive 12 V.
This conventional window detector circuit was found in a 1995 documentation. The trigger points, that is, the lowest and highest voltage are set in two trimpots. The circuit uses common components, and the relay is sensitive 12 V.