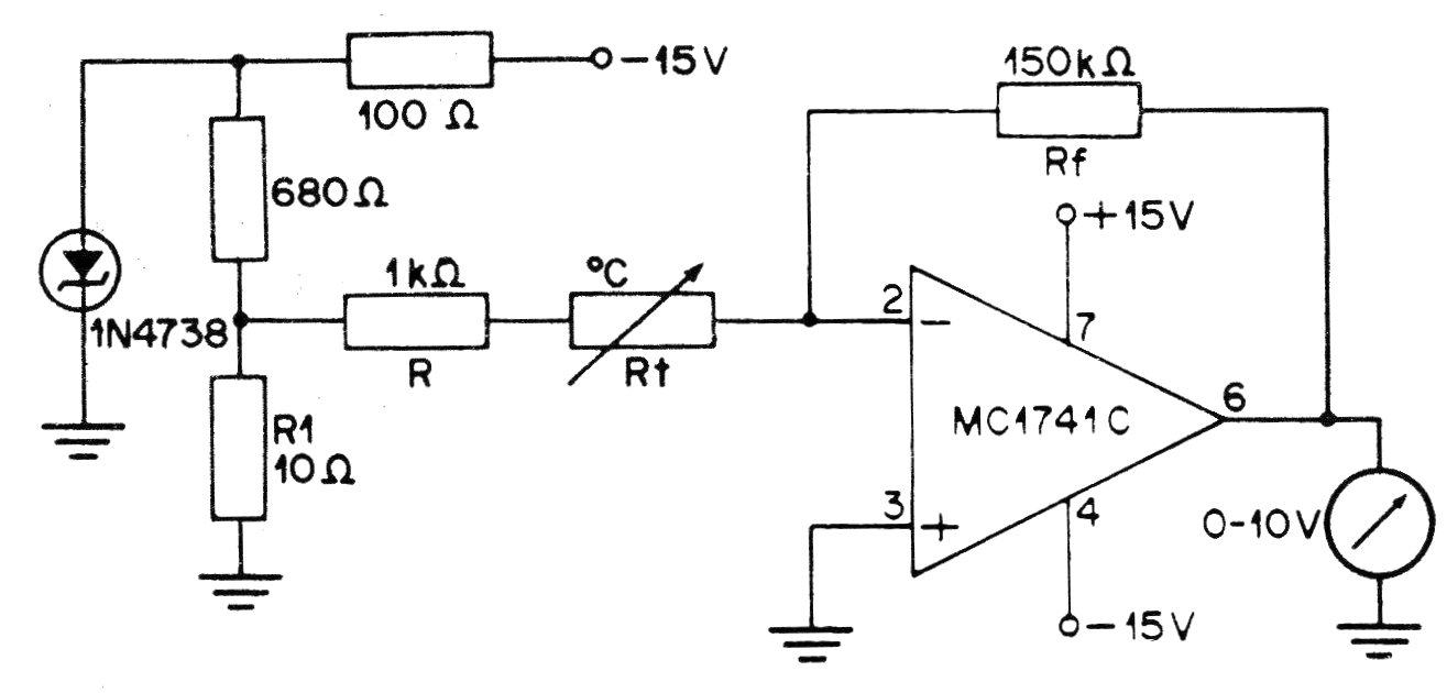
The sensor of this circuit is an NTC and the indication is made on a common analog indicator, and an analog to digital converter module can also be used. The source must be symmetrical, and the resistance of the sensor will determine the actuation range of the circuit.




