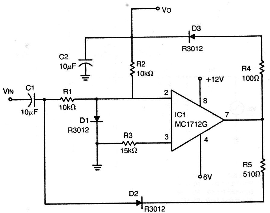
We found this circuit in a technical documentation from the 70s. It can be implemented with more modern operational amplifiers. The source is of two voltages and the R1 / R2 network determines the voltage at which the trip occurs. Diodes can be general-purpose types.




