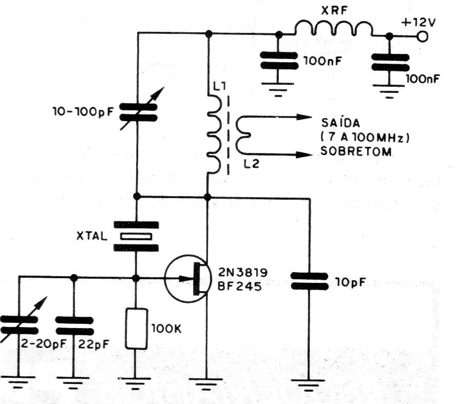
This version of oscillator with crystal using a junction FET operates in frequencies in the range of 7 to 100 MHz. The FET can be 2N3819 or BF245 and the supply will be between 6 and 18 V. The tank circuit, formed by L1 and L2 , has the same characteristics as used in the CI8796 circuit). The XRF reactor must have an impedance high enough at the operating frequency to prevent the signal from passing to the source. The capacitors are all ceramic in view of their characteristics. The tank circuit, formed by L1 and L2, must be adjusted to have the resonance frequency equal to the operation of the crystal, when the generated signal will be present at the output with maximum intensity. By adjusting the tank circuit to multiple frequencies than that produced by the crystal, it will still oscillate, and we may behave differently for the oscillator. With a 27 MHz crystal we can generate signals of 54 or even 108 MHz. The current consumed by this circuit will be less than 10 mA with a supply voltage of 12 V. The 10 pF capacitor can be omitted in some types of transistors. field effect.




