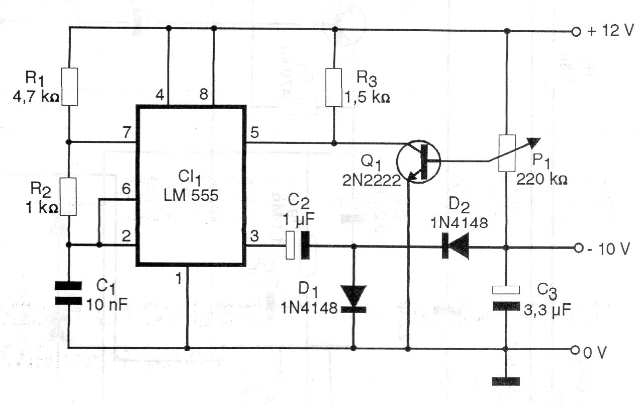
This is another possible version of a negative voltage generator using a 555 integrated circuit. The negative voltage is slightly less than the supply voltage. The output current is low depending on the capacitors. The circuit can be powered with voltages from 5 to 12 V.




