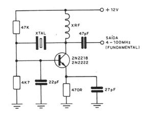
In the figure we have one more oscillator with only one common transistor, which can be a 2N2222, 2N2218, BF494, BF495 or 2N1711, and which will oscillate in the frequency range between 4 and 100 MHz. The circuit will oscillate well with supply voltages between 6 and 18 V and depending on the transistor it will be necessary to change the resistor value from 4k7, so that there is no excessive current consumption. This current should be around 20 mA at most for the indicated 2N transistors and around 10 mA for BF. The capacitors must all be ceramic.




