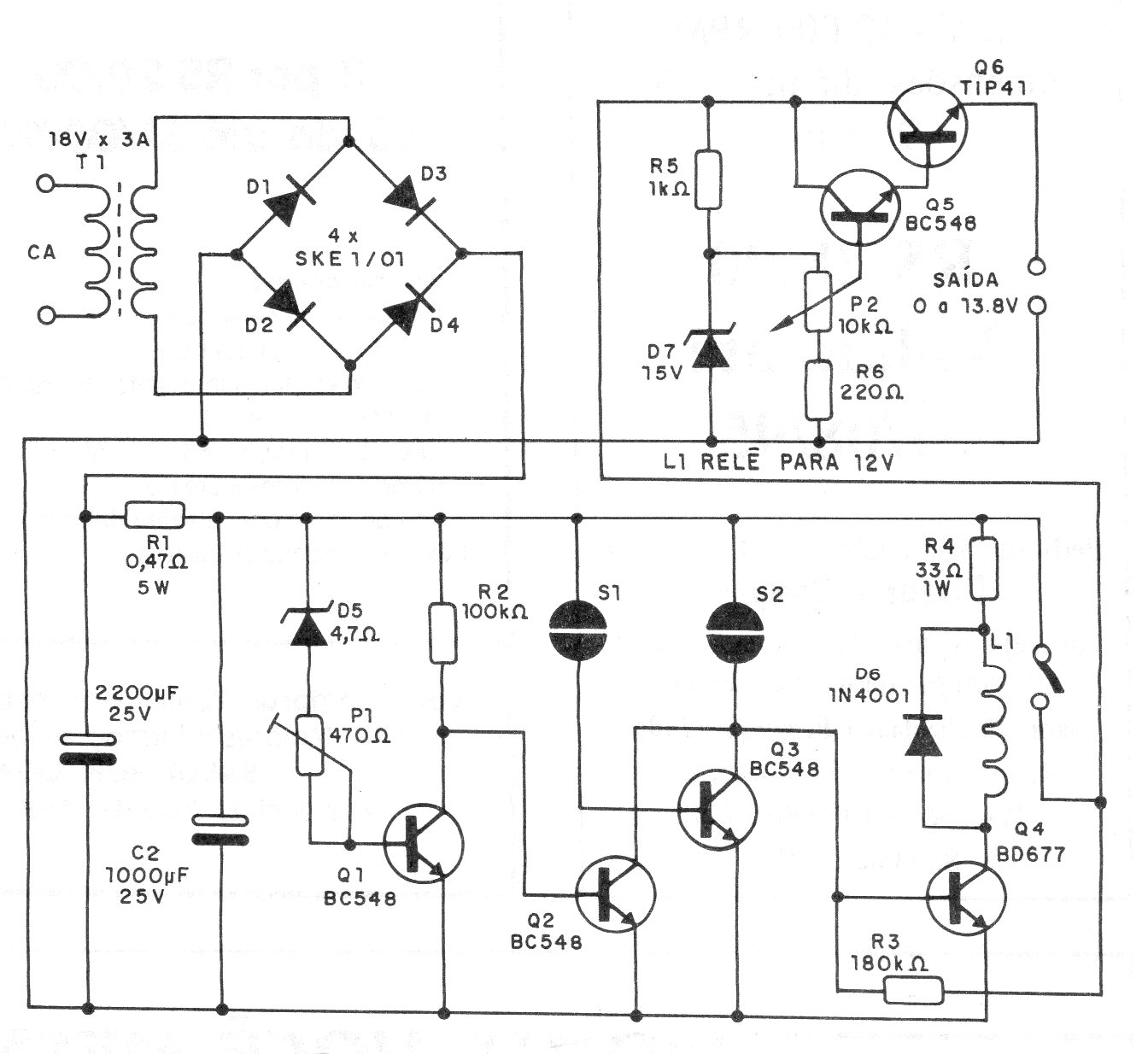
This circuit that uses only transistors that are still common was found in a 1995 documentation. The TIP41 transistor must be mounted on a heatsink and the source has a short circuit protection system with touch reset. The relay is 12 V according to the voltage of the source. The diodes are for 50 V 4 A or more. Adjustment of the protection trip point is done in P1.




