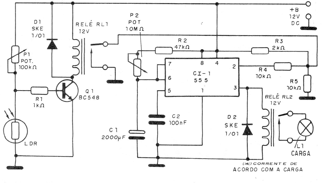
When the light that falls on the LDR is cut off, this 1992 circuit activates a relay for a set time that can be adjusted in P2. P1 is used to adjust the sensitivity of the circuit. The circuit must be powered by a 12 V source. The components used are still common on the market.




