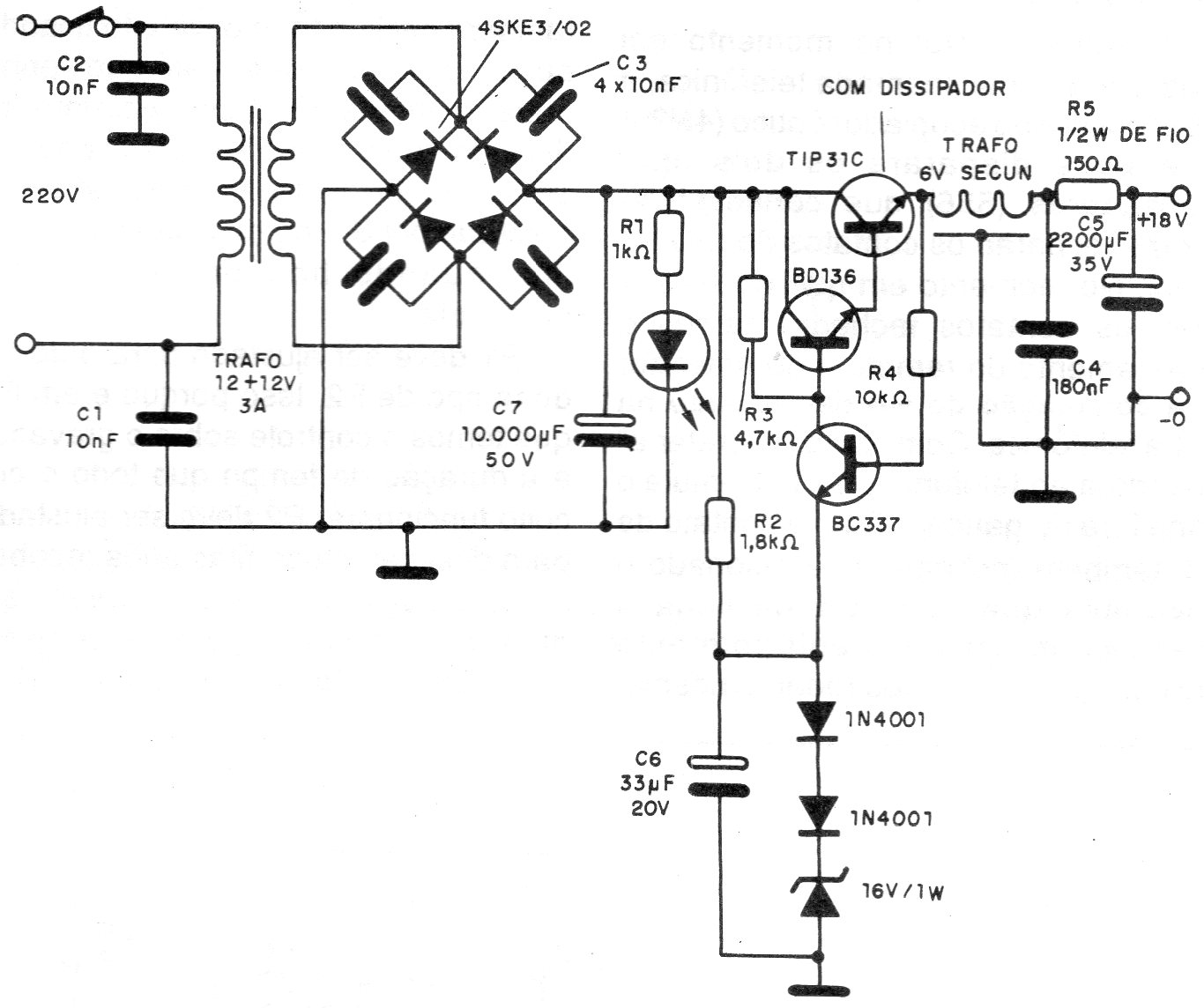
This powerful source is indicated for FM transmitters above 2 W. It provides 18.2 V of output with a maximum current of 2 A. We found this circuit in a 1992 documentation. The source has excellent filtering, which is important for the recommended application.




