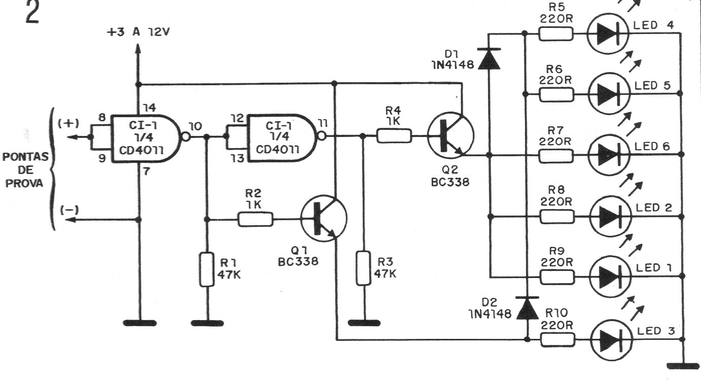
This logic level indicator was found in a 1988 documentation. The circuit can be used with both TTL and CMOS logic depending on the supply voltage. The LEDs can be the segments of a common cathode display. The power supply can come from the circuit being analyzed.




