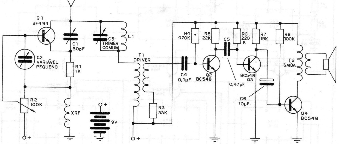
This project was found in a 1982 documentation. Super-regenerative receivers can combine great sensitivity with great simplicity. Although the selectivity and sound quality of this type of receiver cannot be considered excellent, we can say that in the case of experimental or recreational setups, these characteristics are sufficient. The receiver we give takes 4 transistors and has good sensitivity, which can be suggested as an experimental setup for capturing local FM stations. If the station is strong and close, the sound quality may be good enough to make the receiver usable effectively. Transistor Q1 is the basis of the super-regenerative detector, whose reception frequency is determined by L1 and C2, together with C3. This L1 coil consists of 3 to 4 turns of enameled wire 28 in a 1 cm diameter form.




