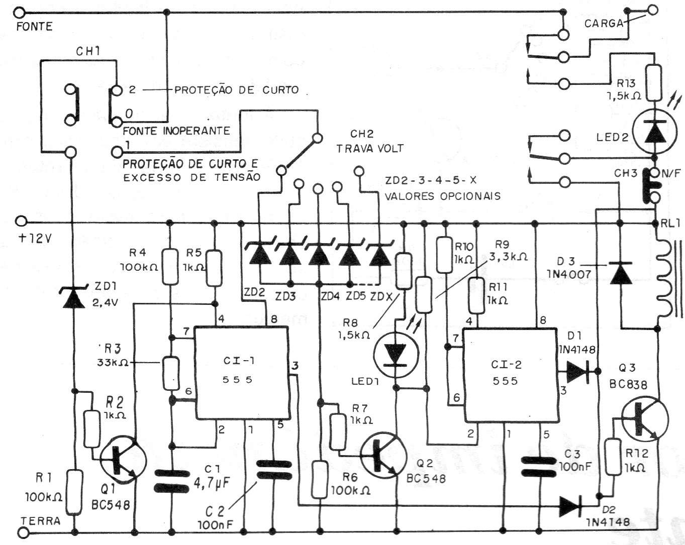
We found this protection circuit for the power supply in a 1992 documentation. This circuit has three operating modes and several zener diodes are used to determine the trip voltages. The circuit is independent of the maximum current of the source.
We found this protection circuit for the power supply in a 1992 documentation. This circuit has three operating modes and several zener diodes are used to determine the trip voltages. The circuit is independent of the maximum current of the source.