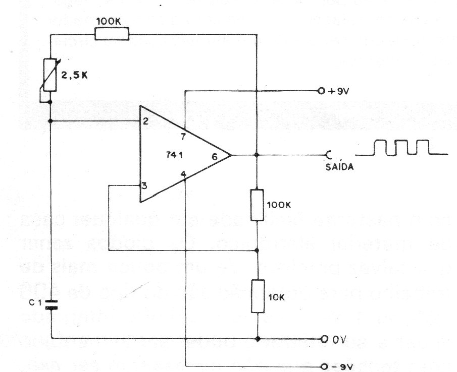
This configuration, found many times on this website, is from a 1977 documentation. The frequency depends on the capacitor and the frequency adjustment can be done in the potentiometer. The capacitor can have values between 100 pF to 1 uF for frequencies in the range of 1 Hz to 20 kHz. The power supply must be symmetrical.




