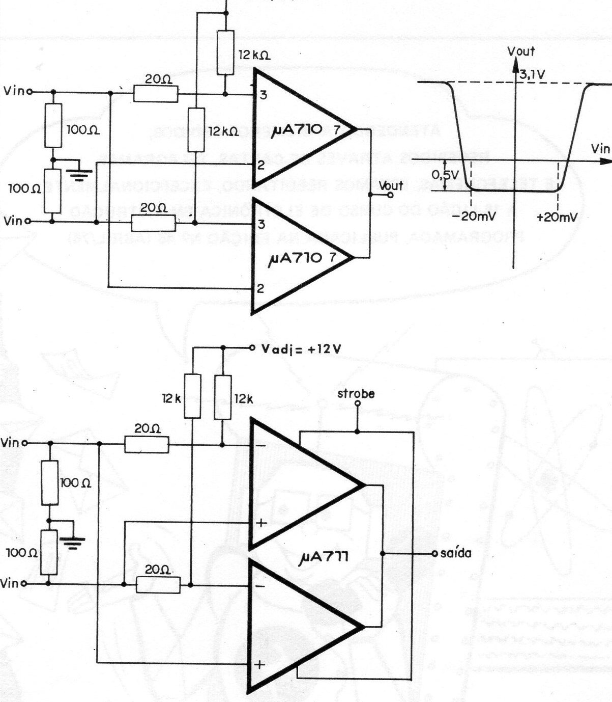
This configuration found in a 1976 publication can be elaborated with more modern operational amplifiers or voltage comparators, since the originals are no longer used today. The circuit must be powered by a symmetrical source and the behavior curve is given next to the diagram.




