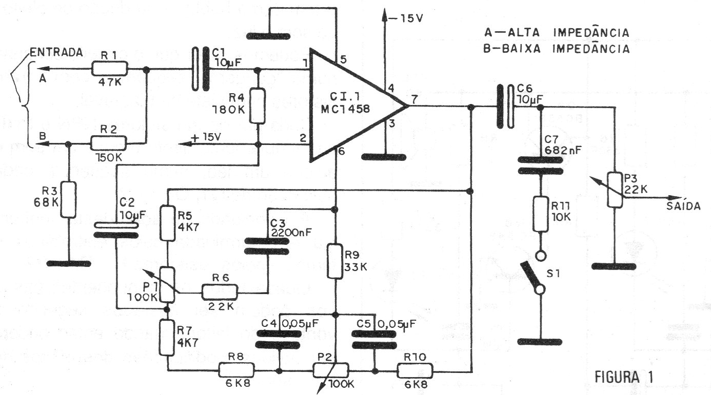
We found this preamp circuit with tone control for bass and guitar in a 1987 documentation. Equivalent operational amplifiers can be used, and the source need not be symmetrical. The audio cables must be shielded to avoid humming. Consumption is very low.




