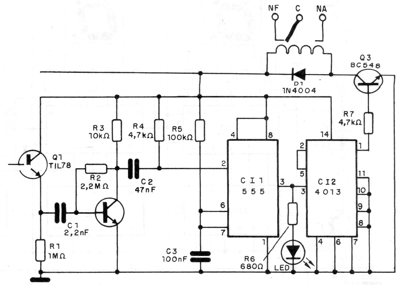
This circuit, found in a 1995 documentation, makes the relay bistable control from pulses of light received by the sensor. The sensor can be any common phototransistor. The supply can be made with 6 or 12 V depending on the relay voltage used. The sensor must be mounted on an opaque tube with a lens for greater directivity. The transmitter is given in CB16881E.




