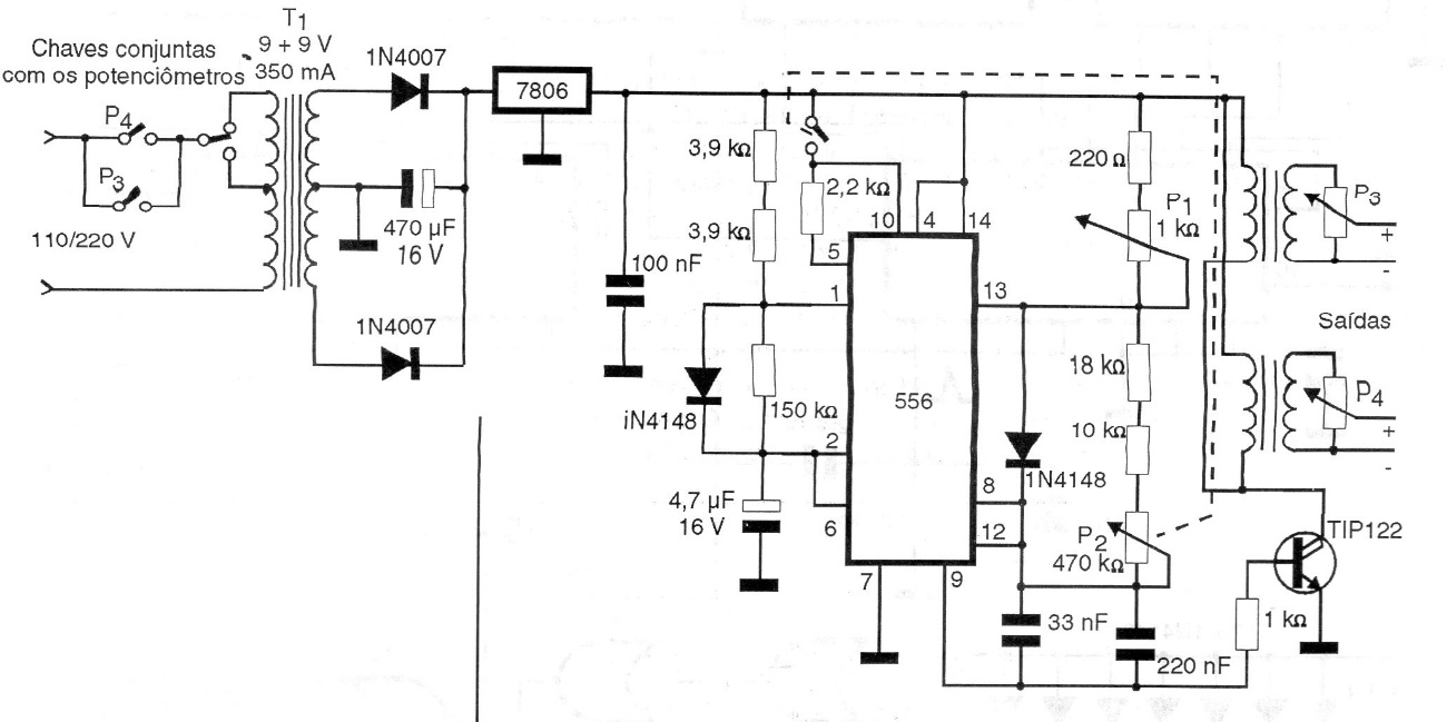
We found this circuit in a 1997 publication. It produces pulses of excitation whose intensity can be found in two independent potentiometers. Because it has two exits. The pulses form trains whose separation and frequency can be adjusted independently. The circuit is powered by a voltage of 6 V coming from a source included in the project.




