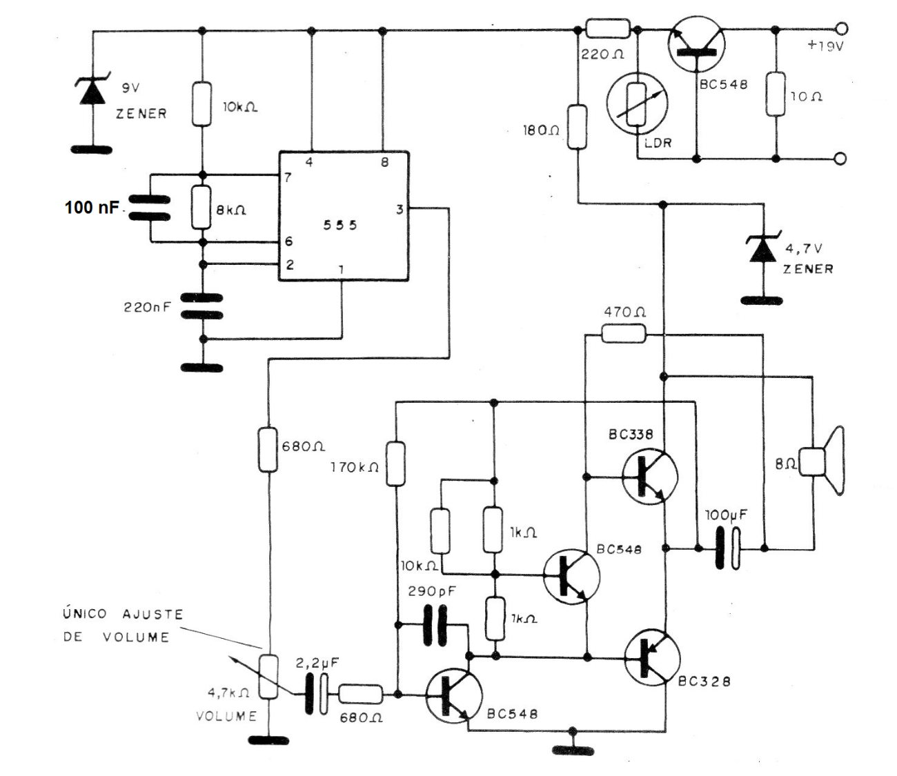
This cricket circuit obtained in a 1992 documentation has an amplifying stage that, however, takes away the realism of the project. The circuit has a volume control and a source that makes it work only when the light is cut off over the sensor.
This cricket circuit obtained in a 1992 documentation has an amplifying stage that, however, takes away the realism of the project. The circuit has a volume control and a source that makes it work only when the light is cut off over the sensor.