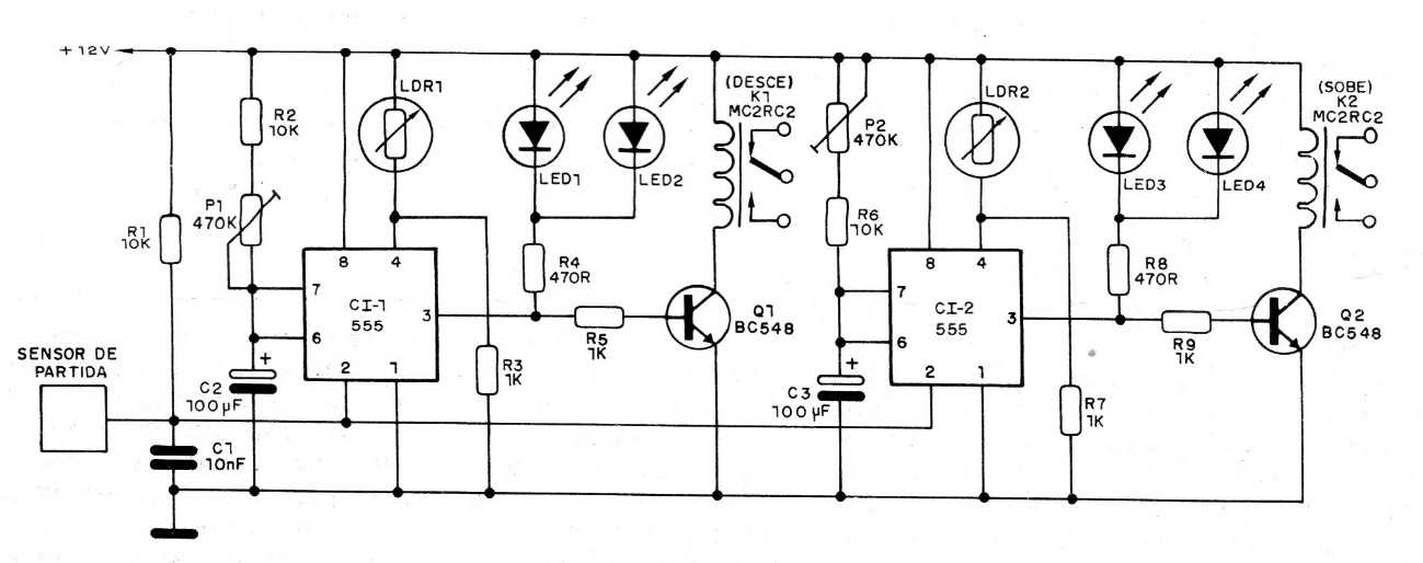
This configuration was found in a 1988 documentation. It is a touch lift drive system. The circuit uses common components and was originally designed for a home elevator in a two-story home. The circuit must be powered by 12 V which is the voltage of the relays used. LDRs are the stop sensors that must be used in the elevator shaft to detect their arrival at the destination floor.




