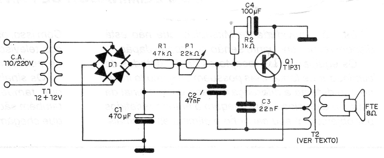
This audio oscillator circuit was found in a 1992 publication. In the original article it is intended for use in a doorbell or call system, but it can be used in other applications. The circuit has its sound adjusted in the trimpot and the transformer is the type of output found in transistor radios that are not in use.




