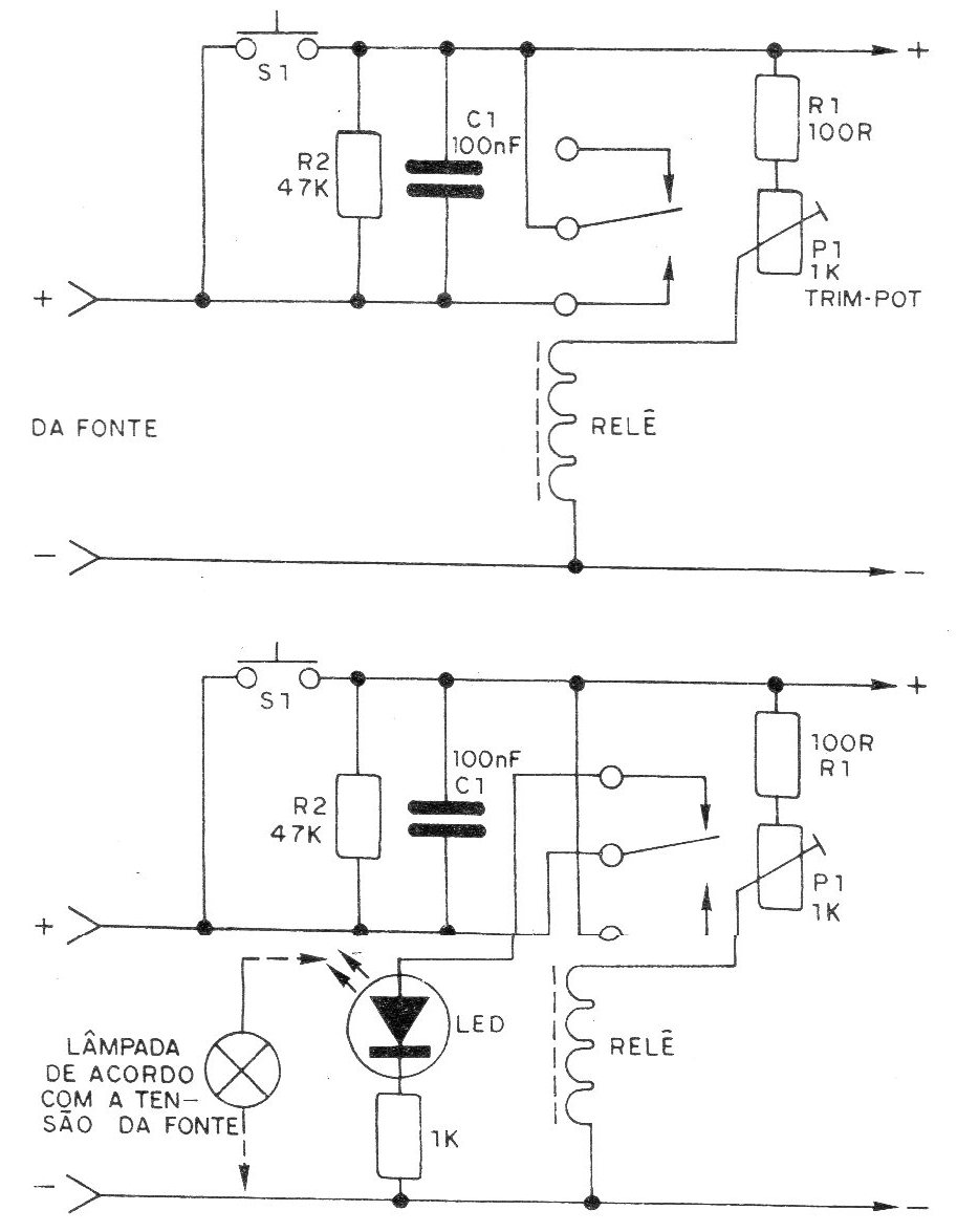
This circuit is very useful for the experimenter who may have his power supply damaged in the event of a short circuit in the device receiving his energy. What we have is a relay that is adjusted to open its contacts in case of excessive voltage drop, thus disconnecting the source. As the excessive voltage drop occurs in the event of short circuits or a load current greater than the source can supply, we have the desired protection. The relay used must have a voltage well below that of the source and operate with a small current. We suggest using a 6 V x 50 mA relay, the trimpot is then adjusted to receive this voltage only when the power supply is in normal operation. This trimpot must then be 1 k with a 100ohm resistor connected in series.




