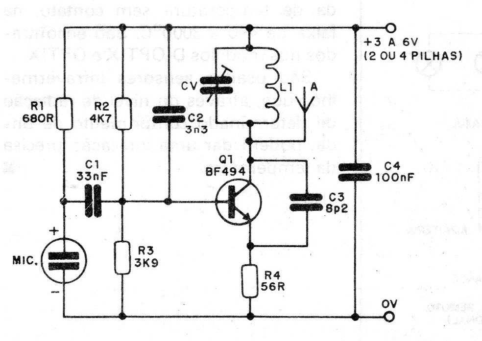
This transmitter has a range of approximately 50 meters and operates in the FM range with a two-terminal microphone. The range depends on the supply voltage, which, due to the characteristics of the transistor, is limited to 6 V. The L1 coil consists of 3 or 4 turns of enameled wire 24 or 26AWG in a 1cm form, without core, with 1mm spacing between turns. Common thread can also be used. The antenna is 20 to 25 cm long. CV is a common trimmer.




