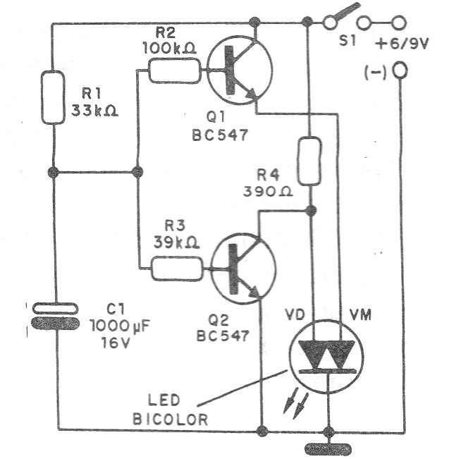
This circuit causes the light of a bicolor LED to change when it is turned on. The time of transformation or metamorphosis depends on the capacitor. Common green and red bicolor LEDs or other colors can be used.
This circuit causes the light of a bicolor LED to change when it is turned on. The time of transformation or metamorphosis depends on the capacitor. Common green and red bicolor LEDs or other colors can be used.