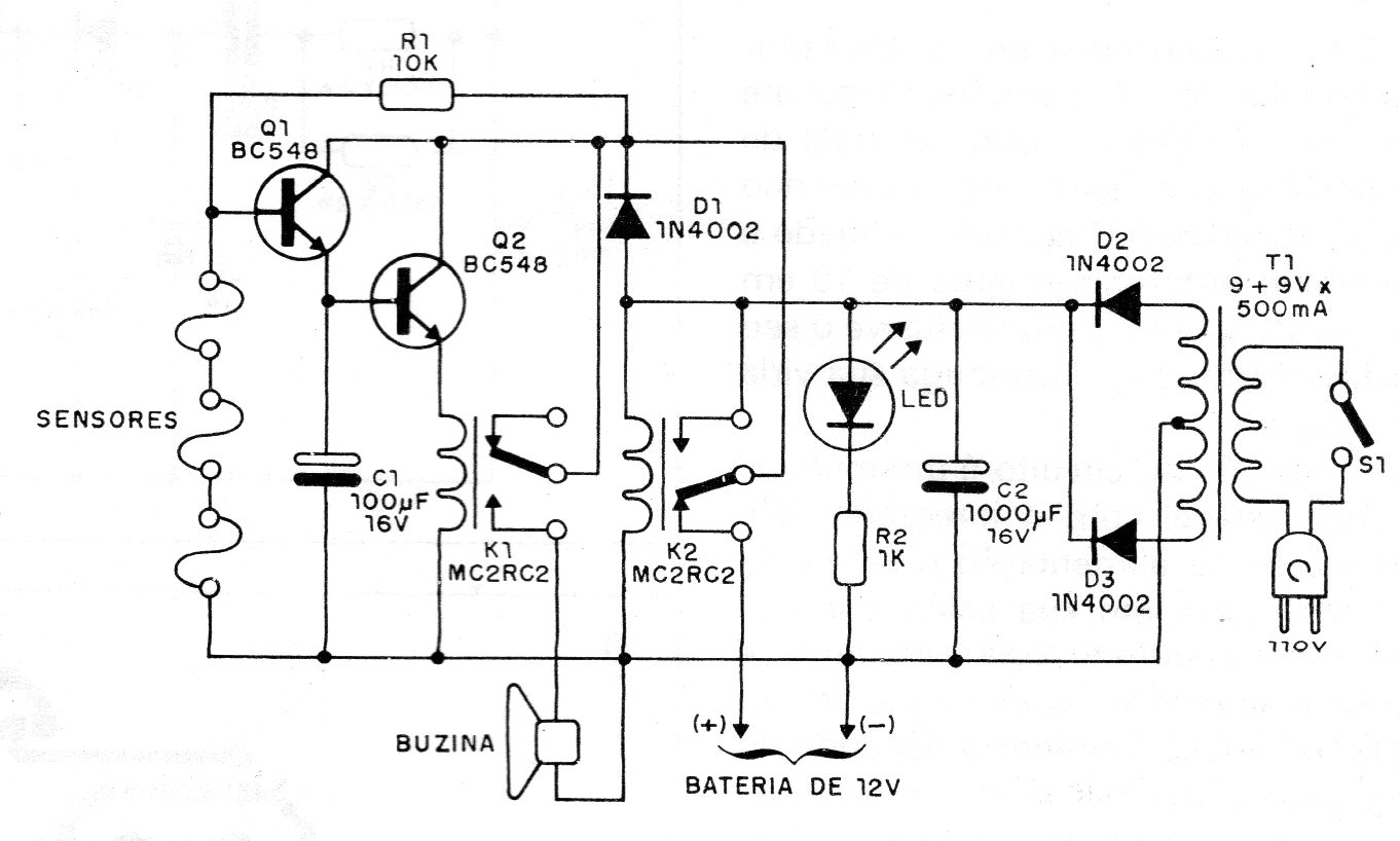
This circuit was found in a 1988 publication. The circuit is an alarm with interrupt sensors that activate relays. The circuit is powered by the network and by a battery. The number of sensors is unlimited, and the components used are common.
This circuit was found in a 1988 publication. The circuit is an alarm with interrupt sensors that activate relays. The circuit is powered by the network and by a battery. The number of sensors is unlimited, and the components used are common.