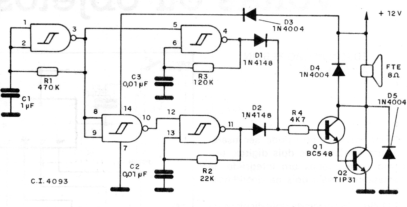
We found this circuit in a 1988 documentation, but the components used are still current. The circuit influences a power stage, where the transistor must be equipped with a good heat sink. The sound effect obtained can be modified by changing the capacitors. The supply is made with 12 V and a 2 A protection fuse must be included in series with the supply.




