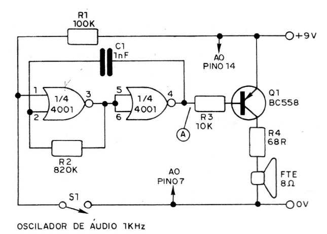
The oscillator in figure 1 can be used in alarm, call or warning systems, producing a sound of approximately 1 kHz in a common speaker. Two of the 4 NAND gates are used, in a configurable configuration whose frequency depends on C1. The transistor works as an amplifier to be able to directly excite the speaker. Even so, a resistor is needed to reduce the current intensity to a value that is supported by the general-purpose transistor. This setting is recommended for cases where low signal levels are desired. If a larger volume of sound is needed, the amplifier step of figure 2 should be used on the same circuit. This configuration in figure 2 allows a power of the order of 4W, with a voltage of 12V power supply. The 2N3055 transistor must be mounted on a small heat sink, in this version.




