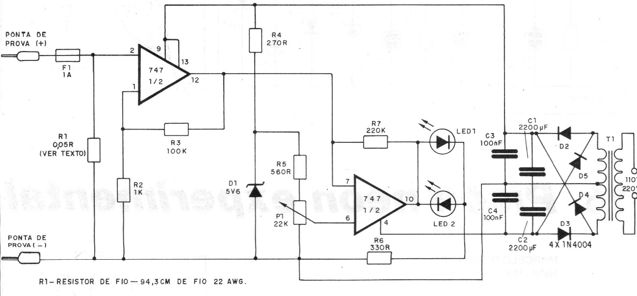
This circuit is from 1987 documentation. The operating system used is not common today, but two 741 or a double 741 like the MC1558 can be used instead. The supply is symmetrical, and the 0.05 ohms resistor determines the accuracy and scale. This resistor can be obtained by connecting 10 resistors of 0.47 ohms x 2 W in parallel or as shown in the figure.




