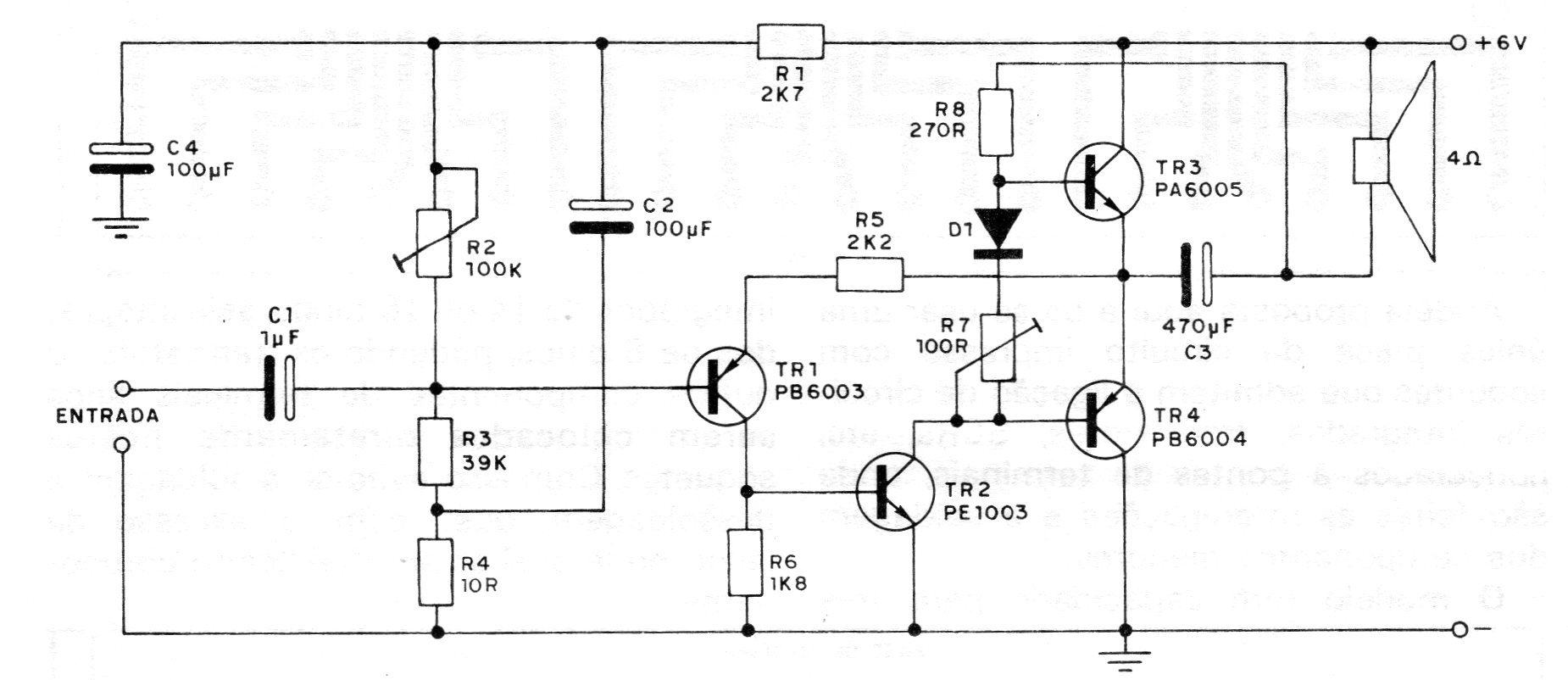
A low power amplifier like this can be of much more use than most readers may think. It can be used as an audio stage for experimental AM and VHF receivers, as a sound reinforcer for portable radios, in intercoms and as a test amplifier on the bench. The complementary symmetry configuration guarantees low current consumption and at the same time sensitivity and good reproduction fidelity. The circuit is powered by 6 V, which means the possibility of using ordinary batteries in its source. Only 4 general-purpose transistors are used in a circuit with complementary symmetry output. This output allows the direct connection of a speaker in view of its low impedance.




