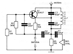
This simple transmitter for the citizen range was obtained in a 1983 publication and has only one transistor. The modulation is done by a crystal microphone and its range can reach more than 100 meters depending on the local operating conditions, such as the existence or not of obstacles, the sensitivity of the receiver, etc. The L1 coil consists of 10 turns of wire 22, in a shape approximately 1 cm in diameter, with a ferrite core. The frequency is adjusted precisely in this ferrite core. Originally the author recommends the transistor 2S407, but RF equivalents, such as 2N2218 or 2N2222, can be used as long as the battery polarity is reversed, since these are NPN. The supply voltage is between 6 and 12 V and may come from a single battery or from ordinary batteries. Short connections between the elements are essential to obtain good operating stability. The capacitors are all ceramic and the resistors are 1/4 or 1/8W, with any tolerance.




