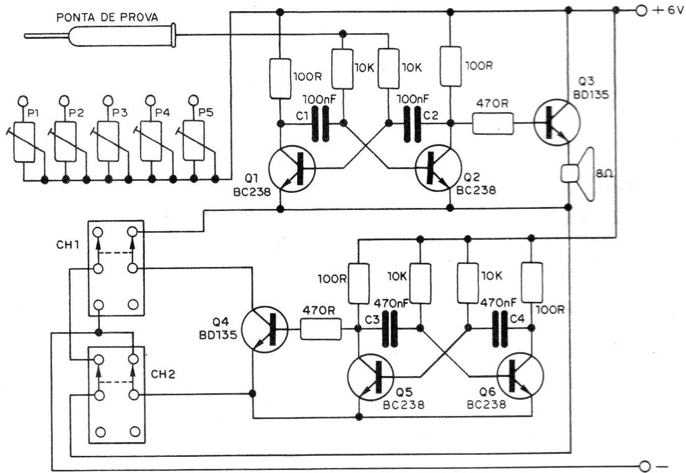
This simple electronic toy organ produces an interesting sound, which can be used by the most skilled to “take out” some songs. The circuit has two stages. The basic oscillator consists of an astable multivibrator, the preferred configuration for those who do this type of project. Capacitors C1 and C2 determine the basic frequency range of the sounds, which can be adjusted in the trimpots from P1 to P5. This multivibrator is connected to an amplifier step, which uses one more transistor. This output step can directly excite a small 8-ohm speaker The flickering effect is given by a second stage, which also consists of an astable multivibrator with two more NPN transistors. This multivibrator has a lower operating frequency, which is determined by C3 and C4. Again, an amplification transistor is used in this oscillator, to make the coupling of the tremolo circuit to the main oscillator, two two-pole switches for two positions These allow you to select the function of the organ and disconnect its power supply. The sound is obtained by touching a probe on a keyboard, which can be made on a printed circuit board. The number of keys depends on the range of the audio multivibrator and should not exceed 10. The tuning of the Organ is done key by key in the corresponding trimpots.




