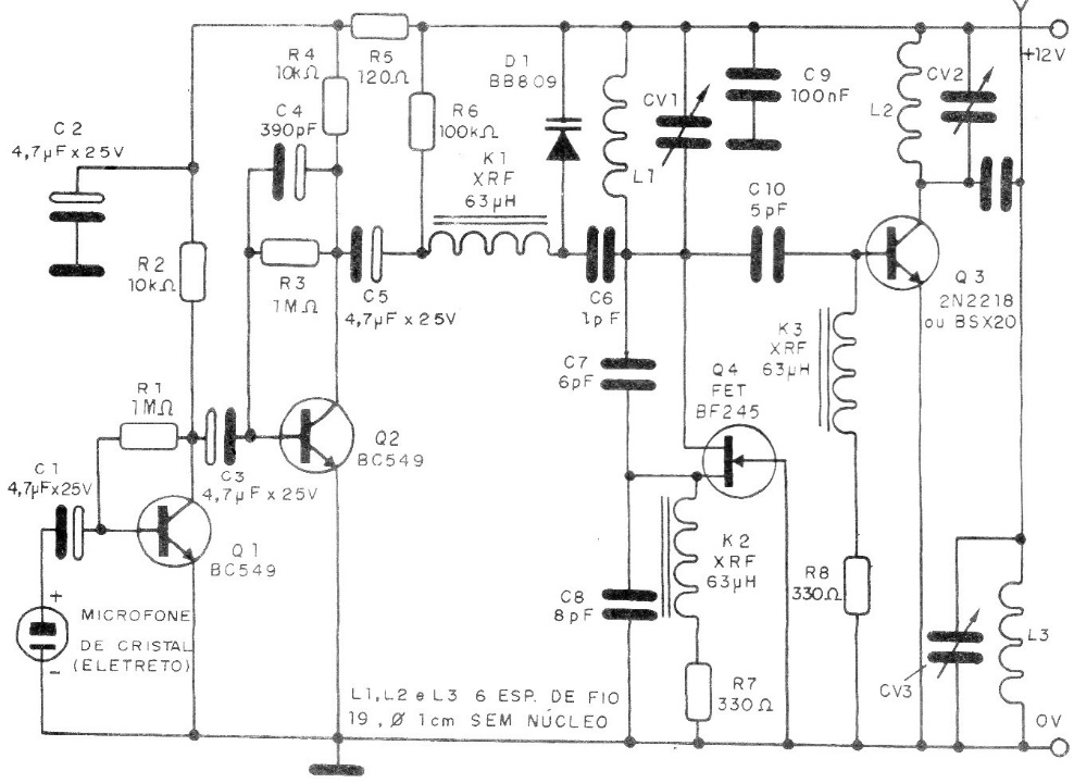
Depending on the output transistor used, this transmitter can provide power from 1 to 3 W. The circuit must be powered by a source with excellent filtration or battery. L1 and L2 consist of 6 turns of wire 19 in the form of 1 cm.
Depending on the output transistor used, this transmitter can provide power from 1 to 3 W. The circuit must be powered by a source with excellent filtration or battery. L1 and L2 consist of 6 turns of wire 19 in the form of 1 cm.