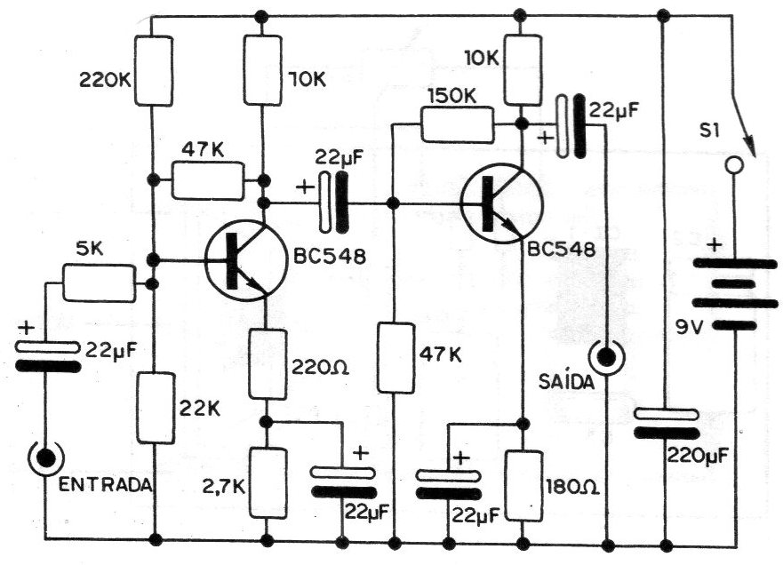
We have here an interesting audio preamplifier, which can be useful to those who are looking to build a good sound system. Only two transistors are used. The first is the BC549 type, which is characterized by its high amplification and low noise level. The second is for general use BC548. The supply is made with a voltage of 9 V, which can come from a battery, source, or used from the amplifier with which the preamplifier will work. The assembly of this circuit requires special care for the type of signal worked. In fact, the board assembly must be well planned and all connections where the signals pass, that is, the input and output wires must be shielded with the grounded mesh. The resistors used are all 1/8 W with 10% or 20% tolerance, and the electrolytic capacitors must have a working voltage of at least 12 V.




