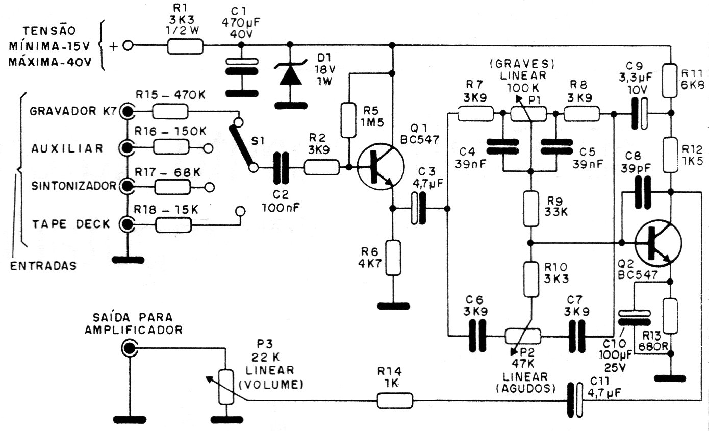
This circuit brings together in a single set a preamplifier and an equalizer with several inputs. The circuit is from a 1988 documentation and must use an excellent filtering source or be powered by the amplifier with which to operate. Input and output cables must be shielded and short. The circuit includes bass and treble control in the equalizer and its consumption is very low.




