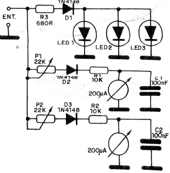
This simple circuit, while it activates a set of LEDs also gives the indication of the sound level in Vus of moving coil. The circuit is connected to the amplifier output and the resistor in series with the LEDs must be increased if the amplifier has a power above 10 W.




