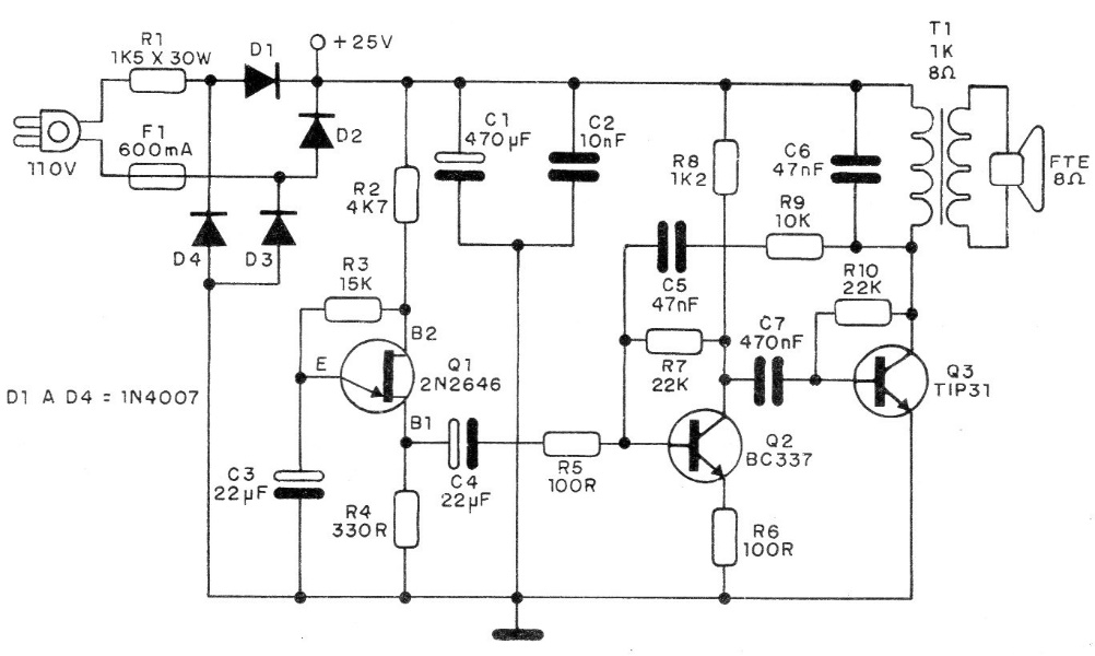
The circuit presented was found in a 1988 documentation. It consists of an alarm siren that it produces like that of a police siren. The circuit is medium powered using an output transformer, but the audio step can be modified. In this version the circuit uses a source without a transformer.




