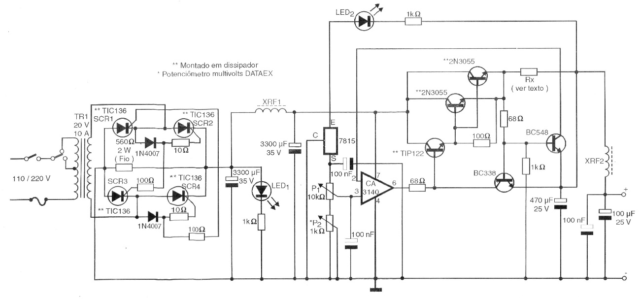
This powerful and sophisticated power supply was found in a 1998 publication. The circuit must have the power transistors mounted on excellent heat sinks. The adjustment is made by two potentiometers. SCRs must also have heat sink, functioning as rectifiers.




