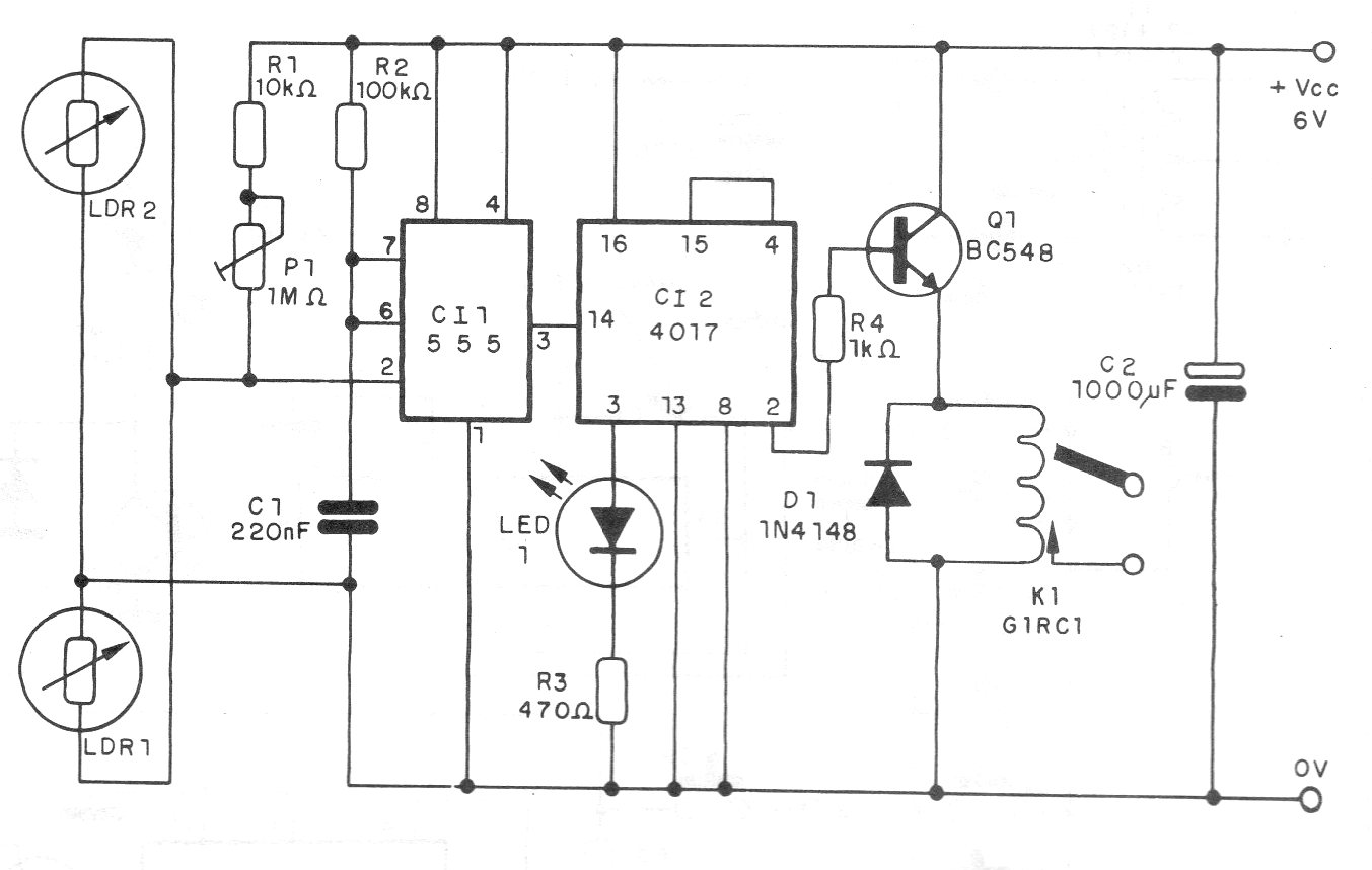
This circuit was found in a 1994 documentation and can be used in several types of automatisms and controls, such as doors. There are two sensors, and the circuit is activated when the light is cut off in one of the LDRs. In the passage of the object, when the light of the other sensor is cut off, the circuit is tripped, that is, its action is bistable. The supply can be made with 6 or 12 V depending on the voltage of the relay used.




