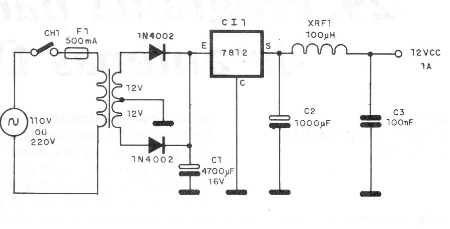
This circuit is indicated for the supply of small and medium FM transmitters that require 12 V under current up to 1 A. The integrated circuit must be equipped with a heat sink. The transformer has 1 A. secondary.
This circuit is indicated for the supply of small and medium FM transmitters that require 12 V under current up to 1 A. The integrated circuit must be equipped with a heat sink. The transformer has 1 A. secondary.