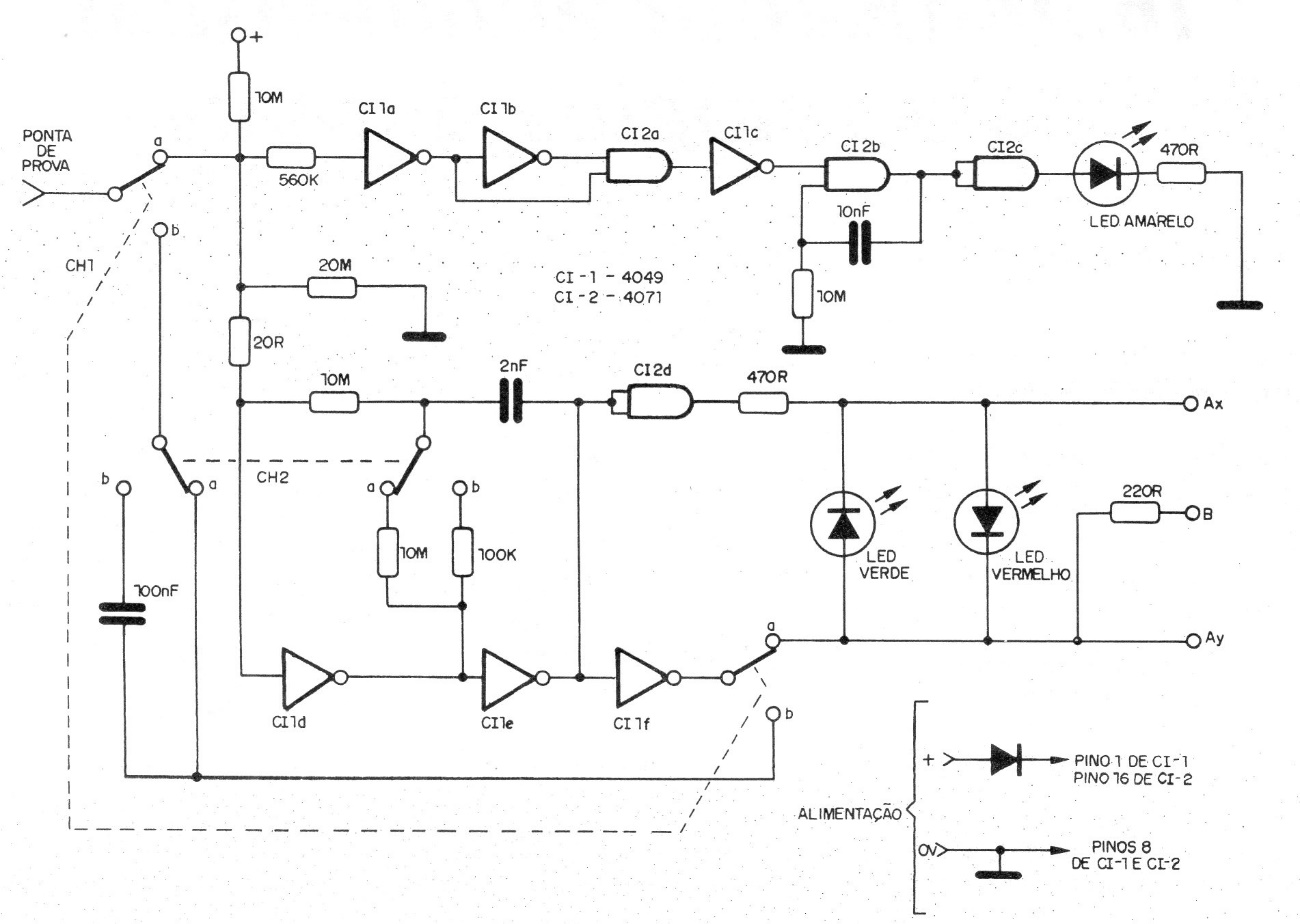
We found this circuit in a 1990 documentation. It works with the power of the digital circuit being tested. TTL or CMOS circuits can be tested, and we also have the indication of the third state for tri-state logic.
We found this circuit in a 1990 documentation. It works with the power of the digital circuit being tested. TTL or CMOS circuits can be tested, and we also have the indication of the third state for tri-state logic.